Visualisointi

Voit visualisoida testitapausten End-to-end – prosesseja ProjectTOPissa vuokaavion avulla.
Kaavioon voi tehdä vaaka-, pysty- tai uimarata-asettelun.

Aktiviteettien valinta

Klikkaa Visualisointi-kuvaketta testitapauksen Testirivit-widgetissä.

Aukeaa ikkuna, jossa näkyy prosessin vuokaavio. Kaavio aukeaa oletuksena vaaka-asettelulla. Klikkaa Aktiviteetit-kuvaketta.

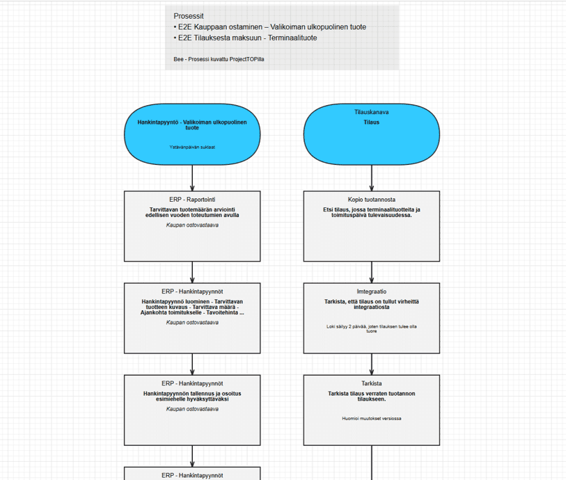
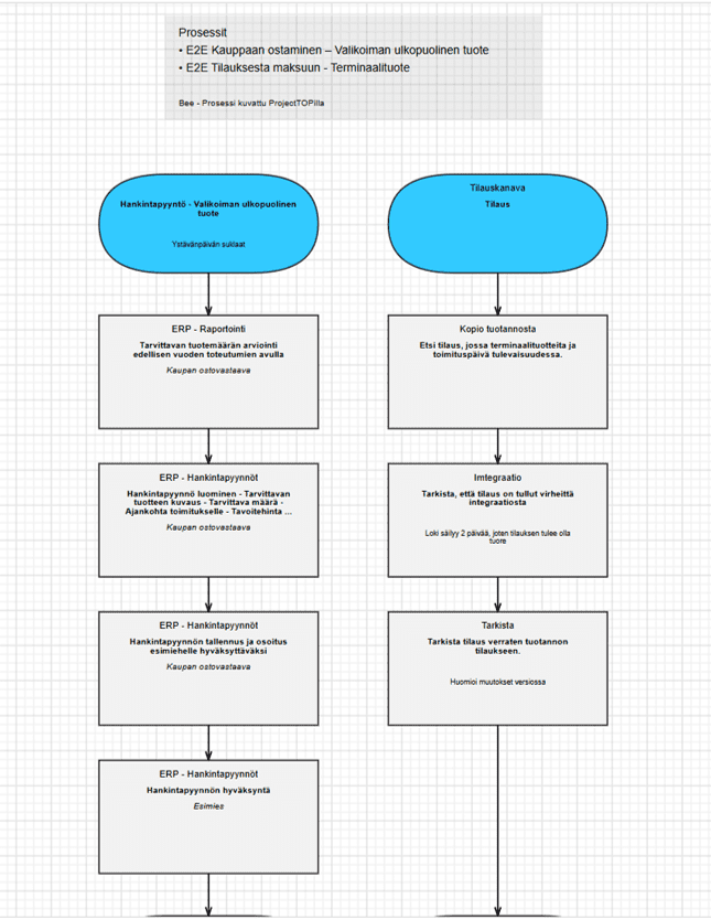
Aukeaa valikko, jossa voit valita vuokaaviossa näytettävät aktiviteetit. Jos haluat valita kaavioon näytettäväksi useamman prosessin kerrallaan, tulee kaavion olla pystysuuntainen.

Valitse haluamasi aktiviteetti / aktiviteetit vuokaavion Aktiviteetit-valikosta.

Voit nyt tarkastella prosessin vuokaaviota tai vertailla kahta eri prosessia vierekkäin.

Asetukset

Hammasrattaan takaa löytyy asetukset, joilla voit muokata vuokaavion ulkonäköä. Asetukset tallentuvat selaimen välimuistiin. Asetukset suljetaan samasta Asetukset-painikkeesta.

Kaavion asetuksissa voit valita kaavion asettelun, eli pysty, vaaka tai uimarata.

Vaaka-asettelu

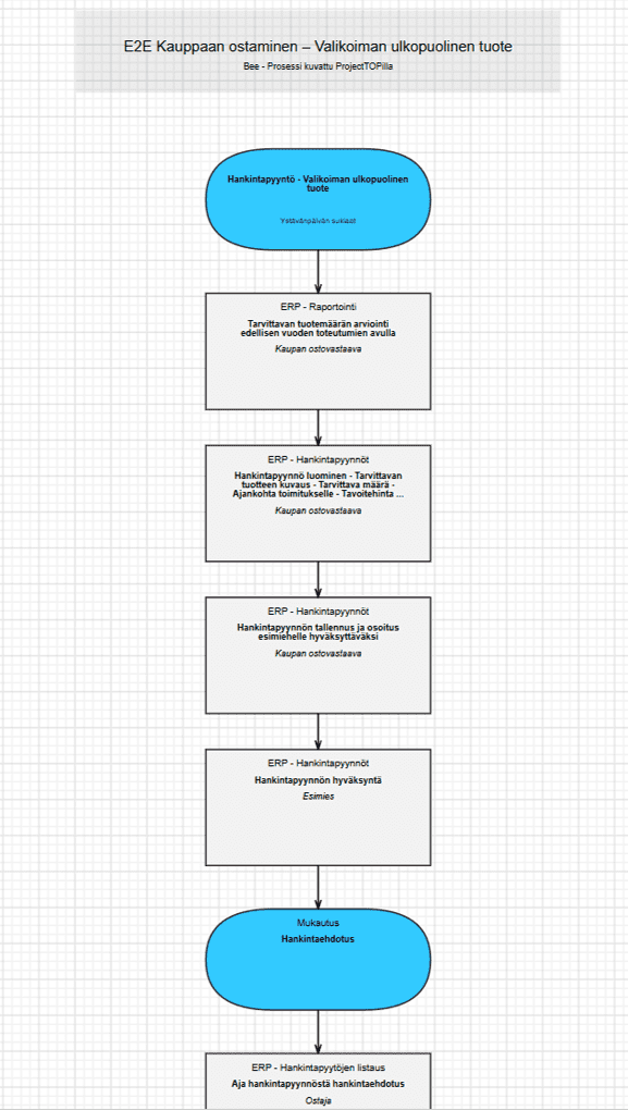
Vuokaavio aukeaa aina oletuksena vaaka-asettelussa. Siinä prosessi etenee vaakasuuntaisesti vasemmalta oikealle.

Kaavion yleisistä asetuksista voi tällöin valita vain näytetäänkö kaavion otsikko.

Uimaradat

Jos valitset asetteluksi uimaradan, voit valita kaavion yleisissä asetuksissa, mitä uimaradan kentissä näytetään. Prosessi jäsentyy valitsemiesi kenttien mukaisesti ja etenee testiriveillä näkyvän järjestyksen mukaan.

Pystysuuntaisessa asettelussa prosessi etenee kaaviossa ylhäältä alaspäin. Pystyasettelun avulla voit myös vertailla kahta tai useampaa prosessia vierekkäin valitsemalla kaavioon useamman aktiviteetin.

Kaavion asetuksissa voit klikata Tasaa otsikkolaatikot, jos haluat, että ne ovat kaaviossa samalla tasossa eri prosesseja vertailtaessa.

Muut asetukset

Tekstiasetuksissa voit muokata tarkemmin kaaviossa näkyviä tekstejä ja halutessasi valita, mitkä niistä ovat näkyvissä.

Välien asetuksissa voit muokata tarkemmin kaavion välejä. Väli X säätää kaavion laatikoiden vaakasuuntaisia välejä, Väli Y pystysuuntaisia välejä ja marginaali säätää vuokaavion etäisyyttä kaavion otsikosta.

Voit muokata prosessin otsikkolaatikoiden muotoa, leveyttä, korkeutta, sekä väriä asetusten kohdassa Otsikko.

Prosessin askelia kuvaavien laatikoiden tyyppiä, leveyttä, korkeutta ja väriä voit muokata kohdassa Askel.

Kaavioon voidaan valita näytettäväksi myös vain otsikot klikkaamalla yläpalkista Vain otsikot -painiketta.

Asetteluiden käyttäminen

Voit valita vuokaaviolle asettelun alasvetovalikosta.

Voit myös tallentaa vuokaavioille uusia asetteluita. Valitse asetuksista haluamasi asetukset ja valitse Asettelu-valikosta Tallenna.

Aukeaa ikkuna, jossa voit valita haluatko tallentaa nykyisen asettelun päälle vai uudella nimellä. Jos valitset Tallenna päälle, niin asettelu tallentuu valittuna olevan asettelun päälle.

Jos tallennat uudella nimellä, kirjoita asettelulle kuvaava nimi. Voit tallentaa asettelun henkilökohtaisena tai jaettuna.

Voit poistaa asetteluja tai asettaa niitä oletusasetteluiksi hammasrataskuvaketta klikkaamalla.

Voit palauttaa oletusasettelun klikkaamalla nuolipainiketta Asettelu-valikossa.

Kaavion vasemmassa alareunassa on alasvetovalikko, josta voit zoomata tai loitontaa kaavion näkymää. Sen viereistä kuvaketta klikkaamalla voit laajentaa kaavion koko näytölle.

Klikkaamalla vientikuvaketta voit ladata kaavion SVG-, PNG- tai JPEG – muodossa. Hammasrataskuvakkeesta voit säätää ruudukon asetuksia.

Vuokaavion asetuksia pääset muokkaamaan myös testiriveillä sarakkeessa Vuokaavion asetukset.

Klikkaamalla tästä voit valita alasvetovalikosta vuokaavion laatikoille  haluamasi muodon.

Klikkaamalla tästä pääset valitsemaan vuokaavion laatikoiden värit.

Klikkaamalla tästä voit valita näkyykö rivi vuokaaviossa.

Klikkaamalla tästä voit palauttaa oletusasettelun.

Vuokaavion muokkaaminen

Voit muokata vuokaaviota vetämällä laatikoita haluamiisi kohtiin, mutta näin muokattua näkymää ei voi tallentaa, vaan laatikot palautuvat takaisin alkuperäisille paikoilleen kun näkymästä poistuu.

Voit ottaa muokkaamasi kuvan halutessasi talteen klikkaamalla Vienti-kuvaketta kaavion vasemmassa alareunassa.

ProjectTOP - Suomen kattavin alusta kehitysprojektien johtamiseen

Selkeyttä kehitysprojekteihin – tekoälyllä vahvistettu kokonaisratkaisu!

Suosituimmat artikkelit